Hello and welcome back to Mod Garage. This month, we will have a look at the new PRS John Mayer “Dead Spec” Silver Sky guitar, what’s so special about it, and how close you can get to it with your good old Stratocaster. So, let’s check it out.
Without stepping on anybody’s toes, I think we can say that the Silver Sky is PRS’s own modern interpretation of the Fender Stratocaster without being a simple and shameless copy. The John Mayer “Dead Spec” model was designed for the guitarist to use with Dead & Company, and it has several alterations that are a tribute to Jerry Garcia’s own Strat, Alligator. The “Dead Spec” was released last November and had a limited production run of 1,000 guitars. So your chances to grab one are really limited, and the guitar is not cheap.
So, what’s inside this guitar and how close can we get with a standard Stratocaster without breaking the bank?
Let’s start with the physical specs, which are somewhat special compared to a standard Stratocaster. In general, the body is made from lightweight swamp ash, and the bolt-on neck is maple with a rosewood fretboard, 22 frets, and a traditional 7.25" radius. Nothing special so far.
Bridge/tremolo construction: The “Dead Spec” has a very special kind of hardtail construction that I’ve never seen before. The tremolo is fitted into the body without springs, and the routing is super tight so the tremolo block can’t move. Next to it is the battery compartment (more about this in a minute).
Photo courtesy of PRS Guitars
If you want to get as close as possible, a hardtail Strat is one option. This is virtually the same but without the tremolo block. If you have a standard Strat tremolo, you can use a wooden block to convert it to hardtail specs.
Bridge/tremolo material: PRS decided to use their own Gen III tremolo—their version of a Strat trem—with a brass inertia bar/tremolo block as a surface-mounted bridge. It should be no problem to find a new brass replacement for your Strat’s tremolo. The brass bar will change the primary tone of the guitar (when playing it without an amp), but how much of this will be audible in the amplified tone depends a lot on the individual guitar. If you want to get as close as possible, a brass bar will be the way to go.
Brass nut: This was very popular in the ’70s and early ’80s, and Garcia’s Alligator indeed had a brass nut. It should be no problem to find a brass nut for your Strat, or at least a brass blank to make one. I would like to second what I said a minute ago: A brass nut will change the primary tone of your guitar without any doubts. How much of this will be present in the electrified tone depends on the certain guitar. So, leaving your stock nut in place is always an option.
String retainer bar: PRS decided to add a “cowboy-style” string retainer bar on the headstock, similar in function to the one found on Alligator, which adds a downward force to control the break angle of the strings at the nut. PRS chose their headstock angle very carefully when designing the Silver Sky, and they don’t need a device like a string-tree or a retainer bar. On the PRS webpage you can read: “The brass nut and retainer bar bring warm, piano-like tone while promoting string vibration and resonance.” Well, I think you simply have to try if you can hear any difference in the electrified tone.
Photo courtesy of PRS Guitars
Alembic Blaster: This is for sure the biggest feature of this guitar. PRS added the active Alembic Blaster booster (formerly known as the Strat-o-Blaster) to this guitar, replacing the traditional output jack plate. This is a very basic preamp/booster design that is still available from the Alembic company. It’s not an overdrive per se; it’s a booster that makes your guitar signal louder so you can drive your amp harder, pushing it into distortion. The Alembic Blaster is powered by a 9V battery and has an internal trimpot you can reach with a little screwdriver through the hole in the plate, allowing you to dial in a boost between 3–14 dB of gain when the booster is engaged. This will add a lot of punch and muscle to your tone and is an interesting option.

Photo courtesy of PRS Guitars
If you do not want to invest in an original Alembic Blaster, you can use any other booster device—there are a lot of copies out there doing a great job.
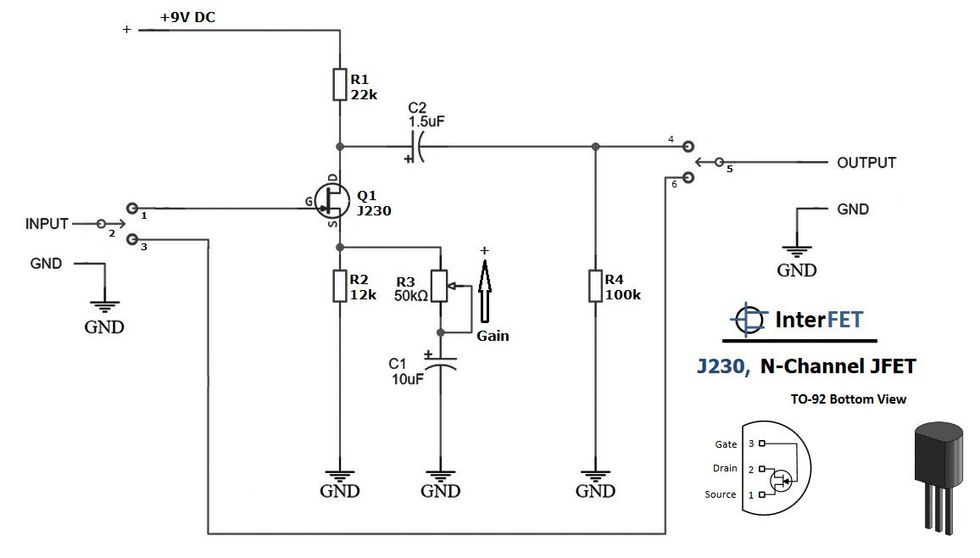
If you’d like to build your own, the circuit is very basic and it’s just a few parts, so with some experience, it should be no problem. I found several circuit drawings on the internet containing errors, some of them in a way that the circuit will not work. Here is the original and error-free Alembic Blaster circuit for you:

Illustration courtesy of SINGLECOIL.com
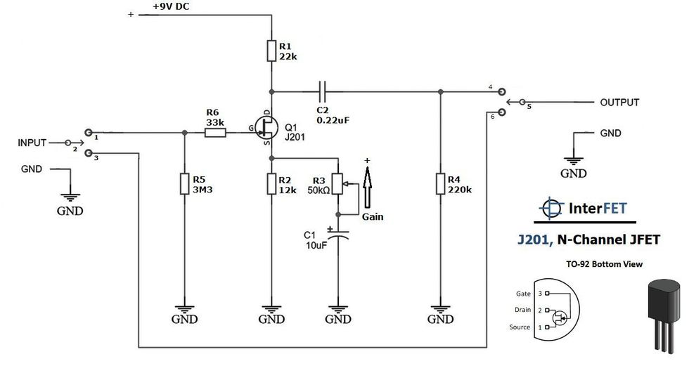
If you want to build an improved version of this circuit, here is a drawing by my dear friend Bernd C. Meiser from the BSM company. It features two additional resistors (R5 as a pull-down resistor to prevent popping noises when turning the booster on, and R6 to avoid RF interferences), a different transistor, and some changed part values to make it sound more tube-like.

Illustration courtesy of Bernd C. Meiser from BSM (treblebooster.net)
Pickups: The pickups used in this Silver Sky model are the PRS 635JM, which are basically slightly hotter Stratocaster pickups with pole pieces that match the fretboard radius. All three pickups are identical except the middle pickup is reverse wound/reverse polarity (RWRP) for hum-free operation when used together in parallel with the bridge or neck pickup. The pickups can be bought separately or as a set of three. When looking at the basic parameters of the pickups (alnico 5 magnets, 6.4k DCR, 2.33 H inductance), the Fender Custom Fat ’50s and Texas Specials come to mind as a substitute, but every serious pickup company offers a set like this.
Wiring: The wiring is basically a standard Stratocaster wiring plus the active booster circuitry, so nothing too special. The 5-way pickup selector switch delivers all the well-known Stratocaster switching positions with the pickups connected together in parallel in the two in-between positions, which are both hum-free because of the RWRP middle pickup.
The three 250k audio controls are a little bit different compared to a standard Stratocaster with a master volume and the upper tone control for the neck and middle pickup while the lower tone control only affects the bridge pickup. The common tone cap is a standard 0.1 µF type.
The guitar does not have a treble-bleed circuit. The PRS standard is a 180 pF cap between the input and output of the volume pot, though I recommend using a 470 pF cap instead for better control with 250k pots. For clarity, I’ve shown the booster as a module, not the Alembic Blaster plate with the switch and the output jack installed on it. The toggle switch for the booster is a standard DPDT type. Please note that you need a stereo output jack to add power management to the circuit—the ring tab of the stereo jack is used to only engage the battery when a guitar cable is plugged in. This will prevent draining the battery by accident.

Illustration courtesy of SINGLECOIL.com
That’s it! Next time, we will talk about the Fender guitar that never really existed and its wiring, so stay tuned!
Until then ... keep on modding!











































